Dr. Xiaodong Wang’s lab discovered the immune mechanism of neuronal regulation of cancer
On July 13th, 2021—Dr. Xiaodong Wang’s Lab has published a paper in the journal of 《PNAS》 entitled “VLM catecholaminergic neurons control tumor growth by regulating CD8+ T cells”. In this article, they reported the finding that a group of stress response neurons in the ventrolateral medulla response to tumor growth in the body and regulate tumor growth through the adaptive immune system.
There have been anecdote evidences that tumor growth can be influenced by the central nervous system. However, it is unclear that if tumors communicate directly with the central nervous system or if such interactions may impact tumor growth. Here, they reported that VLM CA neurons can control tumor growth by regulating CD8+ T cells.
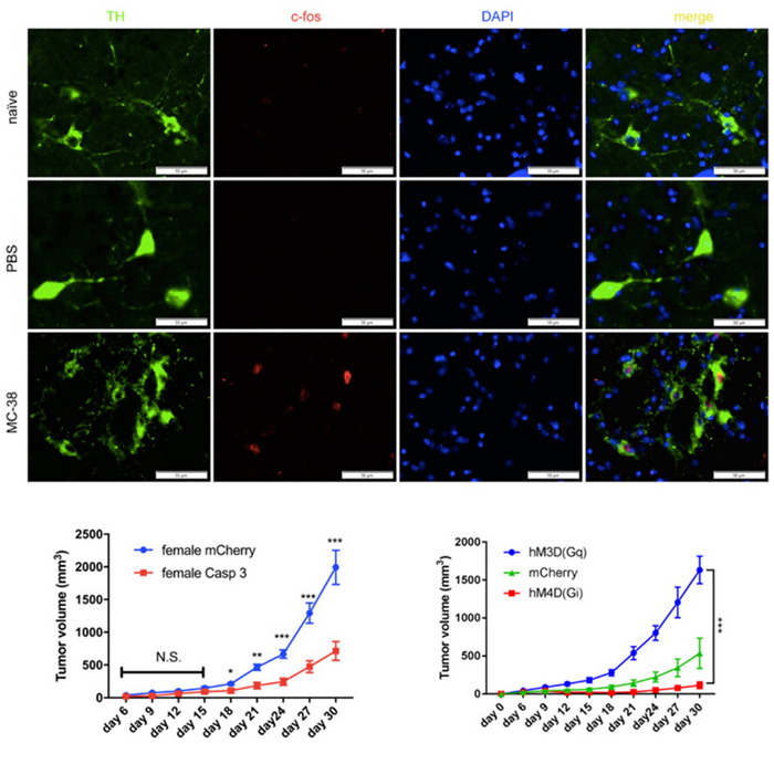
Initially, the researchers found that the tumor-bearing mice showed activated VLM CA neurons, indicating that tumor growth in the body can be sensed by the stress responding neurons VLM CA. Then, the researchers specific ablated VLM CA neurons using an AAV viral vector encoding the apoptosis-inducing enzyme Caspase-3 that can be specifically activated in the VLM CA neurons. The ablation of VLM CA neurons slowed down tumor growth and prolonged the survival rate of tumor-bearing mice. Also, by using chemogenetic tools, they found that directly activation of VLM CA promoted tumor progression, while inhibition of VLM CA activity slowed down tumor progression.

To further explore the mechanism of such observations, the authors used flow cytometry to analyze the different intra-tumor cell populations and found there were increased populations of CD4+、CD8+ T cells after ablation of VLM CA neurons. Then, using immunocompromised mice and CD4、CD8 depletion antibody to specific depletion of CD4+、CD8+ T cells, they identified that it is CD8+ that mediated the neuronal regulation of tumor.
The mechanism of neuronal regulation of tumor seems to be a general phenomenon. Similar observation was made in multiple syngeneic and spontaneous (APCmin/+ and AOM/DSS) mouse tumor models. Additionally, they showed that the VLM CA neuronal ablation has an additive antitumor effect with the chemotherapeutic agent taxol treatment, suggesting that manipulating specific neuronal activity might be complimentary to the current existing cancer therapies.
Ze Zhang, a Ph.D. candidate in Dr. Wang’s lab is the leading author of the study. Other authors include Dr. Yehua Li (postdoctoral in Dr. Xiaodng Wang’s lab), Xueyuan Lv (Ph.D. candidate in Dr. Jianhua Sui’s lab) and Linlin Zhao (Ph.D. candidate in Dr. Jianhua Sui’s lab). Dr.Xiaodong Wang is the corresponding author. The study was supported by institutional grants from the Ministry of Science and Technology of China, the National Natural Science Foundation of China, and the Beijing Science and Technology Commission.